ACT Kids Children's Bible App
ACT Kids - Mockups

ACT Kids - Mockups

Logo

Logo

Project Scope

Project Scope

Research Synthesis & User Flow

Research Synthesis & User Flow

Gamified Interface Research: Progress Indicators (1)

Gamified Interface Research: Progress Indicators (1)

Gamified Interface Research: Progress Indicators (2)

Gamified Interface Research: Progress Indicators (2)

Gamified Interface Research: Customized User Characters

Gamified Interface Research: Customized User Characters

Gamified Interface Research: Intuitive User Flow

Gamified Interface Research: Intuitive User Flow

Gamified Interface Research: Micro-Interactions & Feedback Loops

Gamified Interface Research: Micro-Interactions & Feedback Loops

Gamified Interface Research: Levels, Badges, Achievements

Gamified Interface Research: Levels, Badges, Achievements

Gamified Interface Research: Homescreen Layouts

Gamified Interface Research: Homescreen Layouts

Incorporated User Psychology (1)

Incorporated User Psychology (1)

Incorporated User Psychology (2)

Incorporated User Psychology (2)

Incorporated User Psychology (3)

Incorporated User Psychology (3)

Storyboarding & Lo Fi Wireframes

Storyboarding & Lo Fi Wireframes

Storyboarding

Storyboarding

Rapid Wireframing (1)

Rapid Wireframing (1)

Rapid Wireframing (2)

Rapid Wireframing (2)

Rapid Wireframing (3)

Rapid Wireframing (3)

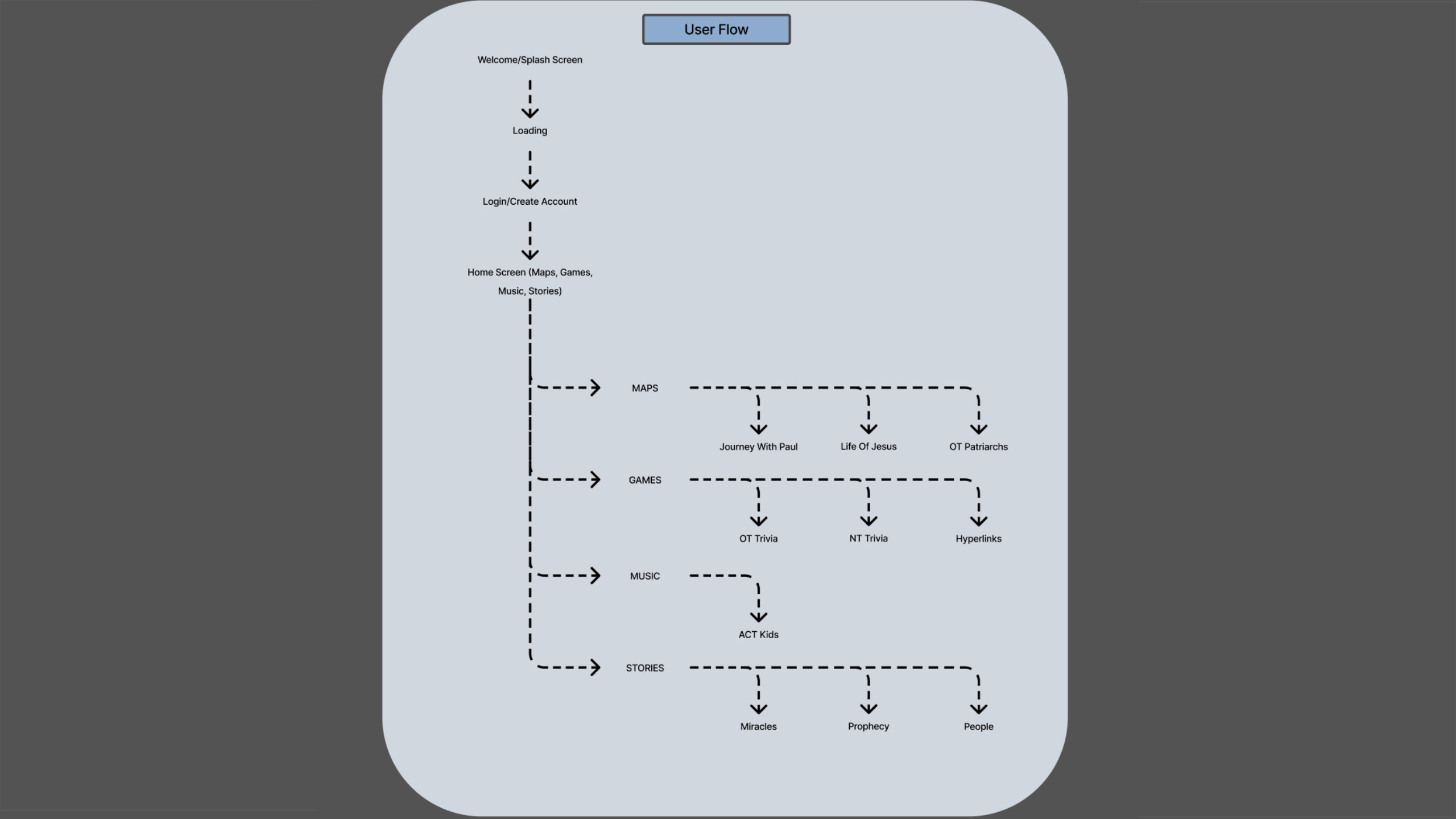
User Flow

User Flow

User Flow (Expanded)

User Flow (Expanded)

Lo Fi Wireframes & Hi Fi Wireframes

Lo Fi Wireframes & Hi Fi Wireframes

Wireframing

Wireframing

Wireframing Challenges

Wireframing Challenges

Wireframing Solutions

Wireframing Solutions

Stylesheet

Stylesheet

Hi Fi Wireframing

Hi Fi Wireframing

Status Updates for App Check-ins (Lo to Hi)

Status Updates for App Check-ins (Lo to Hi)

Hi Fi Wireframes & Interactions

Hi Fi Wireframes & Interactions

Status Updates for App Check-ins  (Hi Fi)

Status Updates for App Check-ins (Hi Fi)

Status Updates for App Check-ins (Wireframe Connections)

Status Updates for App Check-ins (Wireframe Connections)

Progress Indicator & Menus (Lo Fi)

Progress Indicator & Menus (Lo Fi)

Home Screen, Register Screen, & Menus

Home Screen, Register Screen, & Menus

Progress Indicators (Maps)

Progress Indicators (Maps)

Progress Rings & Badges/Awards

Progress Rings & Badges/Awards

Stories Layout

Stories Layout

Games Layout

Games Layout

Maps Layout

Maps Layout

Summary

Summary

Logo (End)

Logo (End)

ACT Kids Children's Bible App

Designed and documented a polished, gamified children’s Bible app interface prototype that demonstrated advanced UI/UX decision-making, systems thinking, and intentional game-informed interaction design in Figma.

More artwork